出土文献与古文字研究学术论坛

 找回密码
 立即注册
搜索
12
返回列表 发新帖
楼主: sunzhenpo

汉语汉字发展论 第十章 汉字发展的基本轨迹

[复制链接]
 楼主| 发表于 2010-8-21 22:33 | 显示全部楼层

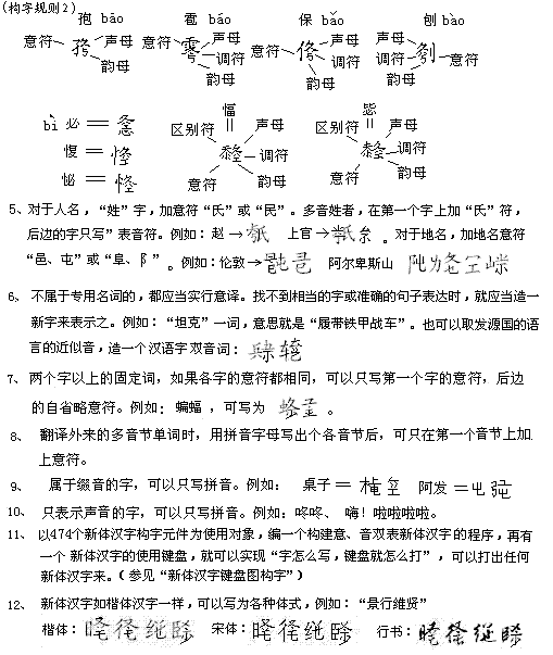
续意符表8---15:

 楼主| 发表于 2010-8-22 18:52 | 显示全部楼层

附件:

您需要登录后才可以回帖 登录 | 立即注册

本版积分规则

小黑屋|手机版|Archiver|复旦大学出土文献与古文字研究中心网站

GMT+8, 2026-4-3 20:47 , Processed in 1.067526 second(s), 13 queries .

Powered by Discuz! X3.4

Copyright © 2001-2021, Tencent Cloud.

快速回复 返回顶部 返回列表