出土文献与古文字研究学术论坛

 找回密码
 立即注册
搜索
查看: 12564|回复: 4

汉语汉字发展论 第9章 汉字发展的基本轨迹

[复制链接]
发表于 2010-3-5 08:00 | 显示全部楼层

续上文

由于从明朝以来,逐渐停止了创造新字,新生事物却比以前加速地出现,人们只好用2000个左右的常用字反复组合来表示之,或把常用字当作假借字使用,由此使一字多意的现象迅速增加。同时,近代以来又大量引进多音节的外来词,其中从日本引进的多音节单词就占了现代汉语单词的70%左右,表示这些外来单词的汉字,变质成了音节符号,或成了多意字。这样,汉字“偏旁”原来的本义就不确定了。

在汉字发生变质的同时,汉语的组合词也发生了退化变质和混乱。原先,一个汉字就表示一个单音词。人们按照字的本义,按照汉语的语法,按“意、意联合”的规则,用单字再组成语句或双音词或多音词。例如“深”与“奥”,组合成“深奥”双音词。“奥”与“妙”组成“奥妙”双音词。这样组建新词的优点是,人们只要事先认得“深”“奥”“妙”这三个字,对于“深奥”和“奥妙”双音新词,不用再作专门的“注解”,人们自然就“见词晓意”了。但是,后来引进外来词 “奥林匹克”“奥可玛”“地奥心血康”等词,“奥”字失去了本义,蜕变成了“音节符号”,人们就不能“见词晓意”了。

再如“打”,由于引进了外来词,当了一种量词,它的“偏旁”提手,按“手”的本义,它怎能向人提示“打”有表示数量的含义?再如“打的”一词,你从 “打”、“的”两字的偏旁上,怎能看到它们的语音提示功能?从它们的偏旁上,怎能看到它们能提示出“乘出租小汽车”的含义?

近代以来中国人一直没有正确的语言文字理论的指导,又受了多音节语言文字的影响,就违背“词义关联”的规则,滥造“二级单词”。例如“雷人”“太酷”等等。直接扰乱了汉字系统。

因此,现在的汉字,早已不是唐朝以前的汉字了,早已蜕变得不成体统了,早已失去了系统性和规律性了,失去了含义提示和语音提示功能,成了一个杂乱无章的符号堆了。所以,人们学习起来,就必须死记硬背每个字、每个词的结构形状、含义和读音。因此,就成为世界上最没有规律的最难学会的文字了。

由于汉字从唐朝以后至今,长期以来都是难学的文字,人们在使用时,就必然出现“提笔忘字”的问题,由此导致很多人都出现无意或有意

 楼主| 发表于 2010-3-5 08:00 | 显示全部楼层

续韵母表

续附件:

(待续)

 楼主| 发表于 2010-3-6 08:00 | 显示全部楼层

续意符表:

 楼主| 发表于 2010-3-6 08:00 | 显示全部楼层

续附件:意符表:

 楼主| 发表于 2010-3-6 08:00 | 显示全部楼层

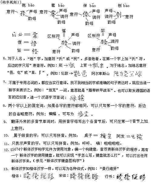
续附件:

您需要登录后才可以回帖 登录 | 立即注册

本版积分规则

小黑屋|手机版|Archiver|复旦大学出土文献与古文字研究中心网站

GMT+8, 2026-4-4 01:33 , Processed in 1.069696 second(s), 13 queries .

Powered by Discuz! X3.4

Copyright © 2001-2021, Tencent Cloud.

快速回复 返回顶部 返回列表