出土文献与古文字研究学术论坛

 找回密码
 立即注册
搜索
查看: 35142|回复: 12

太一生水的:地之所不能薶

[复制链接]
发表于 2009-3-29 04:02 | 显示全部楼层 |阅读模式

郭店
太一生水简7-8
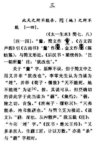
有句:此天之所不能杀,地之所不能釐,阴阳之所不能成。
注释把“地之所不能X”,X释作釐。引《後汉书·梁统传》“岂一朝所釐”,注:“犹改也”。

今天讀到《淮南子·缪称训》有句类似的话:“懷情抱質,天弗能殺,地弗能薶也。”

薶從貍聲,貍從里聲
簡文字從里,應該可以讀作“薶”。

 

孤陋寡闻,也许大家早就说过了。

发表于 2009-3-29 05:41 | 显示全部楼层

猜猜出自哪啊?呵呵~

 

发表于 2009-3-29 06:19 | 显示全部楼层

出自知网,可以看见水印
发表于 2009-3-29 07:54 | 显示全部楼层

~~~

楼上的超级细心,我还没看见呢——

送花送花——

 楼主| 发表于 2009-3-29 22:06 | 显示全部楼层

果然早就被讲过了。

出自哪啊?

发表于 2009-3-30 00:02 | 显示全部楼层

都拉出去埋了
发表于 2009-3-30 00:26 | 显示全部楼层

明明是一上阴阳成了,关俺啥事
发表于 2009-3-31 20:33 | 显示全部楼层

以前说叉出去,现在说拖出去,明显感觉到一上体力下降,原因不详~

发表于 2009-3-31 21:17 | 显示全部楼层

叉是借势,用的是巧劲,脱是力气活,可以看出 一上 的发展方向
发表于 2009-3-31 21:58 | 显示全部楼层

wenlong:
叉是借势,用的是巧劲,脱是力气活,可以看出 一上 的发展方向

汗死,一上估计要成名了

您需要登录后才可以回帖 登录 | 立即注册

本版积分规则

小黑屋|手机版|Archiver|复旦大学出土文献与古文字研究中心网站

GMT+8, 2026-4-3 09:17 , Processed in 1.059417 second(s), 16 queries .

Powered by Discuz! X3.4

Copyright © 2001-2021, Tencent Cloud.

快速回复 返回顶部 返回列表